政策一览

宝威(中国) > 百通智库 > 政策一览

[发改委]关于印发《必须招标的基础设施和公用事业项目范围规定》的通知 (发改法规规[2018]843号)

发布时间:2018-06-14
各省、自治区、直辖市人民政府,国务院各部委、各直属机构:
    《必须招标的基础设施和公用事业项目范围规定》已经国务院批准,现印发你们,请按照执行。
    附件:必须招标的基础设施和公用事业项目范围规定
 
国家发展改革委
2018年6月6日
 

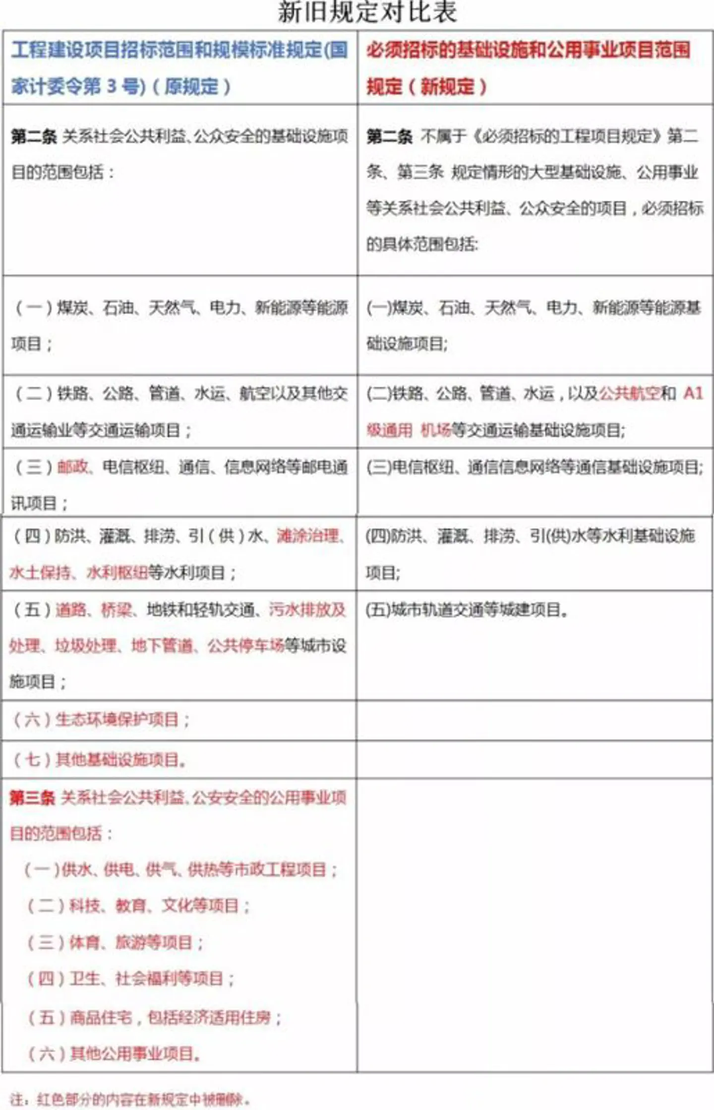
必须招标的基础设施和公用事业项目范围规定

    第一条 为明确必须招标的大型基础设施和公用事业项目范围,根据《中华人民共和国招标投标法》和《必须招标的工程项目规定》,制定本规定。
    第二条 不属于《必须招标的工程项目规定》第二条、第三条规定情形的大型基础设施、公用事业等关系社会公共利益、公众安全的项目,必须招标的具体范围包括:
    (一)煤炭、石油、天然气、电力、新能源等能源基础设施项目;
    (二)铁路、公路、管道、水运,以及公共航空和A1级通用机场等交通运输基础设施项目;
    (三)电信枢纽、通信信息网络等通信基础设施项目;
    (四)防洪、灌溉、排涝、引(供)水等水利基础设施项目;
    (五)城市轨道交通等城建项目。

    第三条 本规定自2018年6月6日起施行。


上海百通项管科技有限公司
公司总部

地址:浦东新区向城路58号东方国际科技大厦6楼

总机:+86-021-55356868

浦西总部(公司第二总部)

地址:黄浦区北京东路668号科技京城东楼19楼D座

电话:+86-021-35072757

招标代理

电话:+86-18121100023

项目管理

电话:+86-18918322139

工程监理

电话:+86-18918322269

造价咨询

电话:+86-18918322157

咨询评估

电话:+86-15316786552

财务中心

电话:+86-18918322018

行政中心

电话:+86-18918322073

科技中心

电话:+86-19121365825

总工办

电话:+86-18918322031

运营中心

电话:+86-19946254351

微信公众号

百通咨询公众号

微信小程序

百通咨询小程序

❤ 推荐使用Chrome、Edge、火狐等浏览器,或360、搜狗等浏览器极速模式,以获得更好的使用体验
版权所有 © Copyright 2025     沪ICP备07005065号-1     沪公网安备31011502403698号